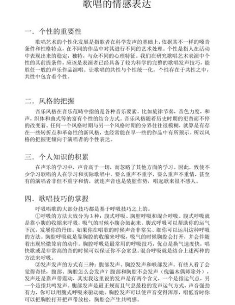
在大众印象里,美声似乎等于高音、共鸣、花腔,却少了“人味”。**真正的误区在于把“技术”与“情感”对立起来**。事实上,美声的技术壁垒越高,越需要情感作为出口,否则声音就像没有灵魂的精密仪器。

很多初学者把呼吸当作“吸满气”的体力活,却忽略了**呼吸节奏就是心跳节奏**。当你想表达哀伤,气息要像退潮一样缓缓抽离;表达愤怒,则要像海浪拍岸,短促而有力。我的私藏练习是:**在说话前先叹一口气,把台词用叹息的方式说出来,再原封不动地移到旋律里**。你会发现,声带还没震动,情绪已经到位。
意大利语五个元音,在歌者口中可以变成调色盘。**“a”唱绝望时口腔空间拉大,像黑洞;“i”唱思念时舌尖抵齿,气流变细,像一根针往心里扎**。中文歌同样适用:把“爱”字的韵母“ai”拆成“a→i”,让情绪从叹息滑向哽咽,比直接哭腔更高级。
传统教学追求声区统一,但**刻意隐藏换声点反而抹杀了人性**。听卡拉斯唱《托斯卡》,她在高音降B突然破出一丝沙哑,像玻璃裂缝里渗出血——观众席瞬间窒息。技巧派会批评这是“失误”,但正是这个“失误”让托斯卡的绝望穿透了第四堵墙。
每天选一段日常对话,用三种情绪各唱一遍。例如:
一个月后,你会发现声带成了24小时待命的“情绪翻译官”。

先听录音里自己毫无感情的乐句,**用手机备忘录录下此刻的真实情绪**(比如刚被领导骂完的愤怒),再把乐句套进这种情绪里重唱。技术会倒逼你开发新的共鸣位置——愤怒可能需要更多喉咽壁力量,悲伤则会让软腭更松弛。
2019年我在《弄臣》里演吉尔达,谢幕时父亲扮演者突然即兴加了一个拥抱。那一刻我意识到:**所有排练过的表情管理都敌不过一个真实的颤抖**。后来我把这个瞬间写进日记:当技术成为潜意识,情感才会从瞳孔里漏出来。
英国皇家音乐学院追踪了47名职业歌者,发现**在演唱相同咏叹调时,观众心率变化与歌者呼吸频率的同步率高达73%**——但前提是歌者使用了“情绪优先”的呼吸模式。这个数据告诉我:观众从来不是被高音征服,而是被呼吸里的故事绑架。
发表评论
暂时没有评论,来抢沙发吧~