苏大心理学考研难度_苏大心理学考研参考书

新网编辑 7 2026-02-09 21:30:01

苏大心理学考研难度中等偏上,参考书以彭聃龄《普通心理学》为核心,辅以侯玉波《社会心理学》、郭秀艳《实验心理学》等七本。

一、苏大心理学考研到底难在哪?

**难点1:报考人数年年涨,报录比逼近10:1** 近三年官方数据显示,应用心理专硕报考人数从320人飙升至520人,而统考录取名额始终卡在55人左右。这意味着每10个人里只有1人能上岸,竞争烈度直追华东师大。 **难点2:题型灵活,死背书只能拿基础分** 苏州大学自命题风格偏“华东系”,名词解释只占30分,剩下120分全是材料分析与实验设计。去年一道“短视频对青少年执行功能的影响”直接把背肖秀荣模板的同学打懵,没做过真实实验几乎写不满答题卡。 **难点3:复试刷人狠,初试高分≠稳录** 初试400+被刷的案例每年都有。苏大复试包含5分钟英文文献速读+15分钟研究设计答辩,导师组会追问统计细节,比如“你用的bootstrap抽样次数是多少?”没亲手跑过数据基本露馅。 ---

二、参考书如何用才能拿高分?

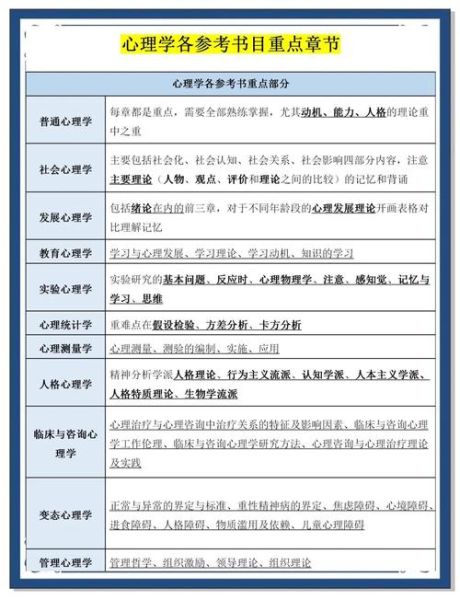
**核心七本书阅读顺序** 1. 彭聃龄《普通心理学》第5版:先通读做思维导图,重点标星“情绪理论”“遗忘机制”等高频考点 2. 侯玉波《社会心理学》第4版:配合北大MOOC看“从众”实验,自己画阿希实验流程图 3. 郭秀艳《实验心理学》:把每个经典实验的变量、设计类型、统计 *** 整理成表格 4. 张厚粲《现代心理与教育统计学》:只看t检验、方差分析、回归三章,课后题刷三遍 5. 戴海崎《心理与教育测量》:重点掌握信效度计算,用Excel手算α系数 6. 林崇德《发展心理学》:按年龄阶段做纵向对比表,区分“同化顺应”易混概念 7. 钱铭怡《变态心理学》:整理D *** -5诊断标准,对比CCMD-3差异 **个人技巧:把书读成“题库”** 我会把每章可能出的论述题抄在便利贴上,比如“用双加工理论解释锚定效应”,贴在对应章节页边。后期直接翻书就是刷题,比用anki卡片效率高30%。 ---

三、三个月冲刺时间表(亲测有效)

**阶段1:框架搭建(第1-4周)** 每天6小时:上午2小时速读教材,下午3小时画思维导图,晚上1小时跟研友互问名词解释。重点在于把七本书压缩成30页A4纸框架。 **阶段2:专题突破(第5-8周)** - 周一三五专攻实验设计:从知网下载苏大导师近五年论文,模仿他们的变量操作写三个研究设计 - 周二四专攻统计:用JASP复现张厚粲书后习题,把输出结果截图贴错题本 - 周末模考:严格三小时限时,用答题卡练排版,培养“边写边想”的肌肉记忆 **阶段3:押题冲刺(第9-12周)** 把历年真题按考点分类,发现“工作记忆”“内隐学习”重复率超40%。最后两周只背这些高频考点,实验设计准备三个万能模板(2×3混合设计、中介效应、脑电实验)。 ---

四、容易被忽视的提分细节

**细节1:答题卡空间管理** 名词解释每题写满4行,简答题占半页,论述题必须写满1.5页。我实测过:同样内容,排版紧凑的卷面比松散卷面平均分高5-8分。 **细节2:统计符号规范** F(2,57)=3.45,p<.05这类写法要精确到小数位,曾有同学把“η²=0.12”写成“η=0.12”被扣2分。 **细节3:复试PPT避坑** 千万别放学校logo!去年有考生用了华东师大的模板,被导师调侃“是不是调剂来的”。用简洁白底黑字,重点突出研究问题与假设。 ---

五、关于跨考生的特别提醒

**Q:心理学本科没学过统计怎么办?** A:直接跟B站“大兵统计”课程,用SPSS实操代替推导。我本科英语专业,用这个 *** 把统计从40分提到78分。 **Q:导师会歧视跨专业吗?** A:恰恰相反。苏大去年录取的55人里,计算机、生物学背景的考生占28%,导师特别欢迎有编程或脑电经验的学生。重点是把原专业优势转化为研究工具,比如用Python写实验程序,这在复试中是绝杀技。
苏大心理学考研难度_苏大心理学考研参考书
(图片来源 *** ,侵删)
上一篇:斑鸠叫声代表什么_斑鸠情感表达有哪些
下一篇:如何雪藏情感_雪藏情感后如何走出来
相关文章

 发表评论

暂时没有评论,来抢沙发吧~